为了更好的支持异步渲染(Async Rendering),解决一些生命周期滥用可能导致的问题,React 从 V16.3 开始,
对生命周期进行渐进式调整,还对生命周期加入了错误处理。
React 16.3 新增的生命周期方法
React v16.0刚推出的时候,是增加了一个componentDidCatch生命周期函数,这只是一个增量式修改,完全不影响原有生命周期函数;但是,到了React v16.3,大改动来了,引入了两个新的生命周期函数:
- static getDerivedStateFromProps()
- getSnapshotBeforeUpdate()
- componentDidCatch()
逐渐废弃的生命周期方法:
- componentWillMount()
- componentWillReceiveProps()
- componentWillUpdate()
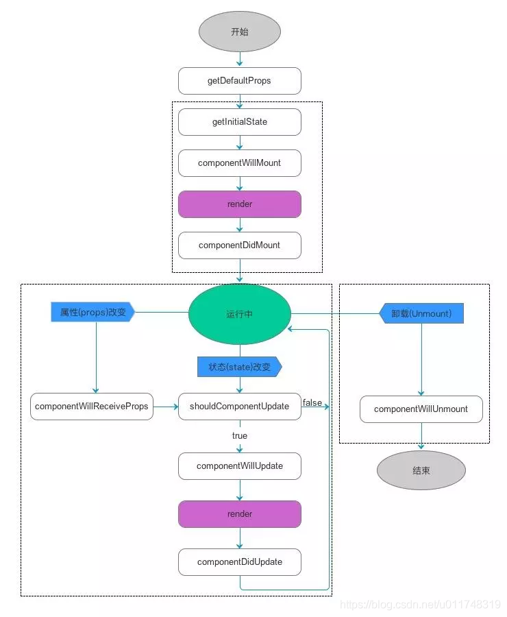
React 生命周期(旧)
react旧版生命周期包含三个过程:
1、挂载过程
constructor()
componentWillMount()
componentDidMount()
2、更新过程
componentWillReceiveProps(nextProps)
shouldComponentUpdate(nextProps,nextState)
componentWillUpdate (nextProps,nextState)
render()
componentDidUpdate(prevProps,prevState)
3、卸载过程
componentWillUnmount()
其具体作用分别为:
1、constructor()
完成了React数据的初始化。
2、componentWillMount()
组件已经完成初始化数据,但是还未渲染DOM时执行的逻辑,主要用于服务端渲染。
3、componentDidMount()
组件第一次渲染完成时执行的逻辑,此时DOM节点已经生成了。
4、componentWillReceiveProps(nextProps)
接收父组件新的props时,重新渲染组件执行的逻辑。
5、shouldComponentUpdate(nextProps, nextState)
在setState以后,state发生变化,组件会进入重新渲染的流程时执行的逻辑。在这个生命周期中return false可以阻止组件的更新,主要用于性能优化。
6、componentWillUpdate(nextProps, nextState)
shouldComponentUpdate返回true以后,组件进入重新渲染的流程时执行的逻辑。
7、render()
页面渲染执行的逻辑,render函数把jsx编译为函数并生成虚拟dom,然后通过其diff算法比较更新前后的新旧DOM树,并渲染更改后的节点。
8、componentDidUpdate(prevProps, prevState)
重新渲染后执行的逻辑。
9、componentWillUnmount()
组件的卸载前执行的逻辑,比如进行“清除组件中所有的setTimeout、setInterval等计时器”或“移除所有组件中的监听器removeEventListener”等操作。
React生命周期(新)
react16.4后使用了新的生命周期,使用getDerivedStateFromProps代替了旧的componentWillReceiveProps及componentWillMount。使用getSnapshotBeforeUpdate代替了旧的componentWillUpdate。
使用getDerivedStateFromProps(nextProps, prevState)的原因:
旧的React中componentWillReceiveProps方法是用来判断前后两个 props 是否相同,如果不同,则将新的 props 更新到相应的 state 上去。在这个过程中我们实际上是可以访问到当前props的,这样我们可能会对this.props做一些奇奇怪怪的操作,很可能会破坏 state 数据的单一数据源,导致组件状态变得不可预测。
而在 getDerivedStateFromProps 中禁止了组件去访问 this.props,强制让开发者去比较 nextProps 与 prevState 中的值,以确保当开发者用到 getDerivedStateFromProps 这个生命周期函数时,就是在根据当前的 props 来更新组件的 state,而不是去访问this.props并做其他一些让组件自身状态变得更加不可预测的事情。
使用getSnapshotBeforeUpdate(prevProps, prevState)的原因:
在 React 开启异步渲染模式后,在执行函数时读到的 DOM 元素状态并不总是渲染时相同,这就导致在 componentDidUpdate 中使用 componentWillUpdate 中读取到的 DOM 元素状态是不安全的,因为这时的值很有可能已经失效了。
而getSnapshotBeforeUpdate 会在 render 之后被调用,也就是说在 getSnapshotBeforeUpdate 中读取到的 DOM 元素状态是可以保证与componentDidUpdate 中一致的。

